欢迎访问开云官方版网站登录入口项目管理有限公司官方网站.
咨询电话:029-81317379

1354人被查出重复社保,逾期不改将按“挂证”行为处理!

发布时间:2019-02-22   发布人:admin


分享到:

通过研读住房和城乡建设部下发的《关于开展工程建设领域专业技术人员职业资格“挂证”等违法违规行为专项整治的通知》和《关于做好工程建设领域专业技术人员职业资格“挂证”等违法违规行为专项整治工作的补充通知》,度川管理研究部认为主管部门本次查“挂证”最主要手段是:

社会保险缴纳单位与注册单位是否一致!

社会保险缴纳单位与注册单位是否一致!

社会保险缴纳单位与注册单位是否一致!

有些地区(例如:陕西省西安市)直接提出:

根据住建部要求,对实际工作单位与注册单位一致,但社会保险缴纳单位与注册单位不一致的人员,以下6类情形,原则上不认定为“挂证”行为:

1.达到法定退休年龄正式退休和依法提前退休的;2.因事业单位改制等原因保留事业单位身份,实际工作单位为所在事业单位下属企业,社会保险由该事业单位缴纳的;3.属于大专院校所属勘察设计、工程监理、工程造价单位聘请的本校在职教师或科研人员,社会保险由所在院校缴纳的;4.属于军队自主择业人员的;5.因企业改制、征地拆迁等买断社会保险的;6.有法律法规、国家政策依据的其他情形。

除上述规定情形外,其他存在社会保险缴纳单位与注册单位不一致的人员,均认定为“挂证”行为。

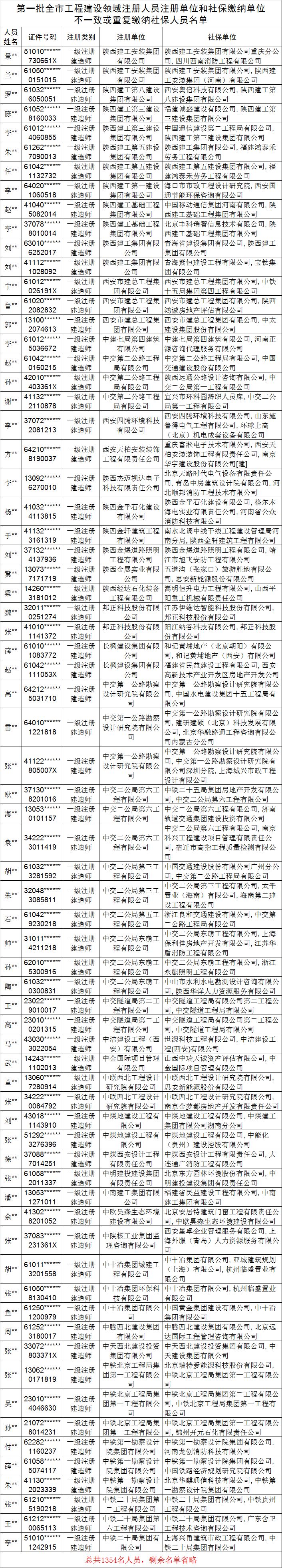
近日,陕西省西安市住房和城乡建设委员会公布了《第一批全市工程建设领域注册人员注册单位和社保缴纳单位不一致或重复缴纳社保人员名单》,共1354名人员,其中一建注册建造师952人、一级临时建造师15人、监理工程师387人。

根据西安市住房和城乡建设委员会下发的《关于开展工程建设领域专业技术人员职业资格“挂证”等违法违规行为专项整治的通知》相关规定,该第一批1354人逾期不改,将按“挂证”行为处理!!

部分名单如下:

通过此份名单,我们发现,虽然是陕西省西安市公布的名单,但很多社保交纳信息来自于不同省份,所以不难得出以下结论:

社保统一由税务机关征收后,社保缴纳信息已真正实现了全国联网,要查询出一级建造师等人员注册单位与社保缴纳单位是否一致,真的是很简单的事情了!


住建部最新《补充通知》

住房和城乡建设部办公厅关于做好工程建设领域专业技术人员职业资格“挂证”等违法违规行为专项整治工作的补充通知

各省、自治区住房和城乡建设厅,直辖市住房和城乡建设(管)委,北京市规划和自然资源委,新疆生产建设兵团住房和城乡建设局:

为妥善解决工程建设领域专业技术人员职业资格“挂证”等违法违规行为专项整治工作中出现的问题,更好推进专项整治工作,经商人力资源社会保障部、工业和信息化部、交通运输部、水利部、铁路局、民航局,现就有关事项补充通知如下:

一、对实际工作单位与注册单位一致,但社会保险缴纳单位与注册单位不一致的人员,以下6类情形,原则上不认定为“挂证”行为:

1.达到法定退休年龄正式退休和依法提前退休的;

2.因事业单位改制等原因保留事业单位身份,实际工作单位为所在事业单位下属企业,社会保险由该事业单位缴纳的;

3.属于大专院校所属勘察设计、工程监理、工程造价单位聘请的本校在职教师或科研人员,社会保险由所在院校缴纳的;

4.属于军队自主择业人员的;

5.因企业改制、征地拆迁等买断社会保险的;

6.有法律法规、国家政策依据的其他情形。

二、除上述规定情形外,其他存在社会保险缴纳单位与注册单位不一致的人员,应当按照《住房城乡建设部办公厅等关于开展工程建设领域专业技术人员职业资格“挂证”等违法违规行为专项整治的通知》(建办市〔2018〕57号)规定,在自查自纠阶段予以整改。因客观原因暂无法完成整改的,应当及时以书面形式向注册所在地省级住房和城乡建设主管部门说明原因并承诺整改期限,整改期限原则上不得超过规定自查自纠整改时间1个月。逾期仍未改正的,按“挂证”行为处理。

三、注册单位或个人一方反映与另一方不存在聘用关系,而另一方不予配合办理注销或变更手续的,省级住房和城乡建设主管部门可依据一方申请及其提交的解除劳动合同书面证明、劳动仲裁、司法判决等材料,直接办理注销手续。对于无法提供上述材料的,省级住房和城乡建设主管部门可依据一方申请将相关人员列为注册状态异常,并向社会公示。

使用被标注为注册状态异常人员参与工程投标的,有关单位应当要求其本人到场;申请企业资质的,资质审批部门应重点核查;对于正在担任工程建设项目相关负责人的,应由工程项目所在地县级以上有关主管部门进行现场核查。

自查自纠工作结束后,将对仍被标注为注册状态异常人员进行重点排查处理。

四、为解决自查自纠阶段发现的问题,我部决定将自查自纠期限延长至2019年3月31日。同时将建办市〔2018〕57号文件规定的全面排查时间顺延至2019年8月底,指导督促时间顺延至2019年11月底,其他有关工作要求的时间节点依次顺延。

五、各省、自治区、直辖市住房和城乡建设主管部门要通过全国建筑市场监管公共服务平台下载注册人员数据,会同人力资源社会保障、交通运输、水利主管部门,以及省级通信管理局、各地区铁路监管局、民航管理局,核实社保缴纳单位与注册单位不一致的注册人员情况,对照本通知第一条所列的6种情形建立清单目录,作为自查自纠情况报告的附件;对属于其他情形的,应督促相关单位和个人加快整改。各部门要加大宣传力度,通过多种途径解释有关政策。在执行过程中,如有其他问题,应报我部建筑市场监管司。

中华人民共和国住房和城乡建设部

办公厅

2019年2月2日




原《“挂证”专项整治通知》



住房城乡建设部办公厅等关于开展工程建设领域专业技术人员职业资格“挂证”等违法违规行为专项整治的通知

建办市〔2018〕57号

各省、自治区、直辖市、新疆生产建设兵团住房城乡建设、人力资源社会保障、交通运输、水利主管部门,省级通信管理局,各地区铁路监管局,民航管理局:

为遏制工程建设领域专业技术人员职业资格“挂证”现象,维护建筑市场秩序,促进建筑业持续健康发展,住房城乡建设部、人力资源社会保障部、工业和信息化部、交通运输部、水利部、铁路局、民航局决定开展工程建设领域专业技术人员职业资格“挂证”等违法违规行为专项整治(以下简称专项整治)。现将有关事项通知如下:

一、专项整治内容和目标

对工程建设领域勘察设计注册工程师、注册建筑师、建造师、监理工程师、造价工程师等专业技术人员及相关单位、人力资源服务机构进行全面排查,严肃查处持证人注册单位与实际工作单位不符、买卖租借(专业)资格(注册)证书等“挂证”违法违规行为,以及提供虚假就业信息、以职业介绍为名提供“挂证”信息服务等违法违规行为。通过专项整治,推动建立工程建设领域专业技术人员职业资格“挂证”等违法违规行为预防和监管长效机制。

二、工作安排

(一)自查自纠(2018年12月至2019年1月底)。

小编注:根据《补充通知》,自查自纠期限延长至2019年3月31日。

地方各级住房城乡建设、人力资源社会保障、交通运输、水利、通信部门负责组织本行政区域内自查自纠工作,指导、督促本地区工程建设领域专业技术人员、相关单位、人力资源服务机构进行自查自纠。相关专业技术人员和单位应对照相关法律法规,对是否存在“挂证”等违法违规行为进行自查。存在相关问题的人员、单位,应及时办理注销等手续。在自查自纠期间,对整改到位的,可视情况不再追究其相关责任。

各省级住房城乡建设部门会同人力资源社会保障、交通运输、水利、通信主管部门总结本地区自查自纠情况,并由省级住房城乡建设部门统一汇总形成自查自纠情况报告,于2019年2月20日前报住房城乡建设部,并抄送人力资源社会保障部、工业和信息化部、交通运输部、水利部、铁路局、民航局。

(二)全面排查(2019年2月至2019年6月底)。

小编注:根据《补充通知》,全面排查时间顺延至2019年8月底。

各省级住房城乡建设、人力资源社会保障、交通运输、水利、通信主管部门在自查自纠基础上组织开展全面排查。要结合参保缴费、人事档案等相关数据和信息,对工程建设领域专业技术人员进行全面比对排查,重点排查参保缴费单位与注册单位不一致情况;对排查出的问题要及时调查核实,对存在“挂证”等违法违规行为的,由发证机关依法依规从严处罚。人力资源社会保障部门要对人力资源服务机构违规发布虚假就业信息、以职业介绍为名提供“挂证”信息服务、扣押劳动者职业(专业)资格(注册)证书的行为进行全面排查,对存在违法违规行为的依法从严查处。

地方各级住房城乡建设、交通运输、水利、通信部门对排查中发现人员挂靠问题突出的单位,要依据有关法律法规,对其承建项目主要管理技术人员到岗履职情况进行全面排查,对存在违规行为的依法依规处理。要完善工程建设领域专业技术人员信息,利用建筑市场监管信息平台和相关信用信息平台数据进行比对,发现问题线索并及时查处。

各省级住房城乡建设、人力资源社会保障、交通运输、水利、通信主管部门总结本地区全面排查工作情况,并由省级住房城乡建设部门统一汇总形成专项整治全面排查工作总结,于2019年7月15日前报住房城乡建设部,并抄送人力资源社会保障部、工业和信息化部、交通运输部、水利部、铁路局、民航局。自2019年3月起,每月5日前省级住房城乡建设部门负责将上月查处的工程建设领域专业技术人员职业资格“挂证”等违法违规情况处理汇总表(见附件)报住房城乡建设部,并抄送人力资源社会保障部、工业和信息化部、交通运输部、水利部、铁路局、民航局。

(三)指导监督(2019年2月至2019年9月底)。

小编注:根据《补充通知》,指导督促时间顺延至2019年11月底。

住房城乡建设部、人力资源社会保障部、工业和信息化部、交通运输部、水利部、铁路局、民航局将加强各地专项整治工作开展情况的指导监督,对重点问题和典型案件挂牌督办;对工作开展不力的地区、部门及相关责任人进行约谈;情节严重的,提请有关部门对相关责任人进行问责。

三、工作要求

(一)强化组织实施。各省级住房城乡建设、人力资源社会保障、交通运输、水利、通信主管部门要高度重视专项整治工作,强化组织领导,加强沟通协调,明确任务分工,制定具体工作方案,落实责任部门和责任人,确保专项整治取得实效;要积极会同公安、网监等主管部门,利用信息化等手段,加强对专业技术人员、相关单位、人力资源服务机构违法违规行为的排查力度。

(二)依法从严查处。地方各级住房城乡建设、人力资源社会保障、交通运输、水利、通信部门要遵循“全覆盖、零容忍、严执法、重实效”的原则,依法从严查处工程建设领域职业资格“挂证”等违法违规行为。对违规的专业技术人员撤销其注册许可,自撤销注册之日起3年内不得再次申请注册,记入不良行为记录并列入建筑市场主体“黑名单”,向社会公布;对违规使用“挂证”人员的单位予以通报,记入不良行为记录,并列入建筑市场主体“黑名单”,向社会公布;对违规的人力资源服务机构,要依法从严查处,限期责令整改,情节严重的,依法从严给予行政处罚,直至吊销人力资源服务许可证。对发现存在“挂证”等违规行为的国家机关和事业单位工作人员,通报其实际工作单位和有关国家监察机关。

各地专业技术人员职业资格注册管理部门在专项整治工作中要严肃工作纪律,严格遵守各项管理规定,及时快捷办理各项注销、注册等手续,确保整治期间各项注册工作有序进行。对于专业技术人员与用人单位没有劳动关系或已解除劳动关系,但因各种原因未办理注销注册的,专业技术人员职业资格注册管理部门可依据用人单位或个人申请及提交的与原用人单位解除劳动合同书面证明、劳动仲裁、司法判决等材料,直接办理注销手续。

涉及到注册建筑师的具体工作,由省级住房城乡建设、人力资源社会保障部门指导本地区注册建筑师管理委员会,按照《中华人民共和国注册建筑师条例》和本通知要求进行。

(三)坚持源头治理。地方各级住房城乡建设、人力资源社会保障、交通运输、水利、通信部门要梳理与专业技术人员职业资格挂钩的有关措施和规定,没有法律法规依据的一律取消;要加强职业资格考试报名审核,严格杜绝不符合报考条件的人员参加工程建设领域各类职业资格考试;在考试、注册审批时严格核查,对未尽到职责的单位和人员进行问责。地方各级住房城乡建设部门在办理除资质许可外的相关行政许可审批时,不得将工程建设领域专业技术人员职业资格作为审批条件。

(四)强化信息公开。地方各级住房城乡建设、人力资源社会保障等部门应公布投诉举报电话和信箱,并向社会公布,对投诉举报事项要逐一登记,认真查处;要充分发挥建筑市场监管信息平台和相关信用信息平台作用,对被查处的违法行为单位和人员,在平台中记录其不良行为,并向社会公布,形成失信惩戒和社会监督机制。

(五)加强舆论引导。地方各级住房城乡建设、人力资源社会保障等部门要通过各种途径加强教育引导和宣传,充分运用典型案例进行警示教育,提高专业技术人员、有关单位、人力资源服务机构对“挂证”等违法违规行为危害性的认知,增强行业自觉抵制“挂证”等违法违规行为意识,有效发挥专项整治的最大成效。

(六)建立长效预防机制。地方各级住房城乡建设、人力资源社会保障、交通运输、水利、通信部门对专项整治工作要进行全面分析总结,认真梳理分析整治过程中发现的问题,充分总结经验,结合地区行业实际,鼓励相关单位建立可持续的人才培养与梯队建设机制,形成预防、查处和监管的长效机制。

附件:工程建设领域专业技术人员职业资格“挂证”等违法违规情况处理汇总表

中华人民共和国住房和城乡建设部办公厅

中华人民共和国人力资源和社会保障部办公厅

中华人民共和国工业和信息化部办公厅

中华人民共和国交通运输部办公厅

中华人民共和国水利部办公厅

国家铁路局综合司

中国民用航空局综合司

2018年11月22日

(此件主动公开)

附件:工程建设领域专业技术人员职业资格“挂证”等违法违规情况处理汇总表

联系方式

开云online(中国)

地址:西安市未央区凤城十二路首创禧悦里A座16层
电话:029-81317379  传真:029-81317379


手机二维码
微信二维码
友情链接: 中招联合系统登录慧讯网造价咨询微平台登录
版权所有:开云online(中国) 陕ICP备16002583号-1 技术支持:独酌网络

服务热线

029-81317379

开云online(中国)